本科教育教学评估

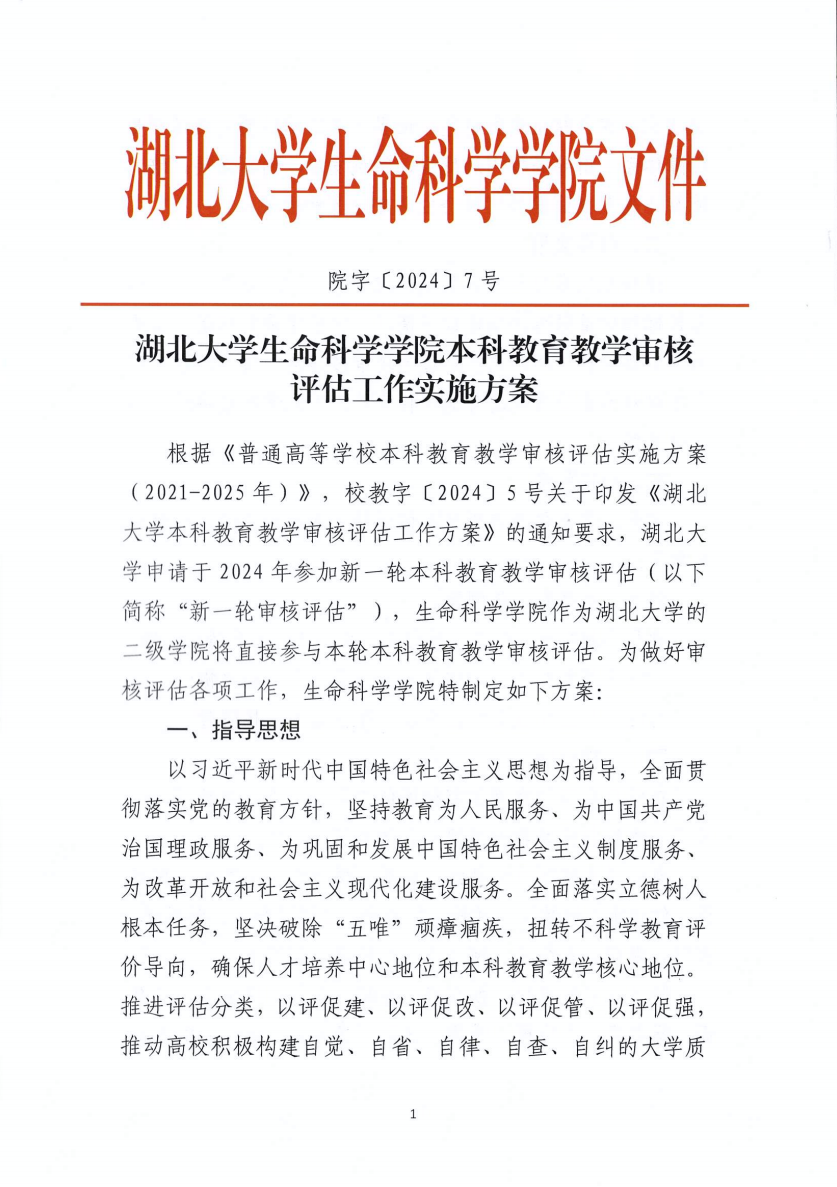
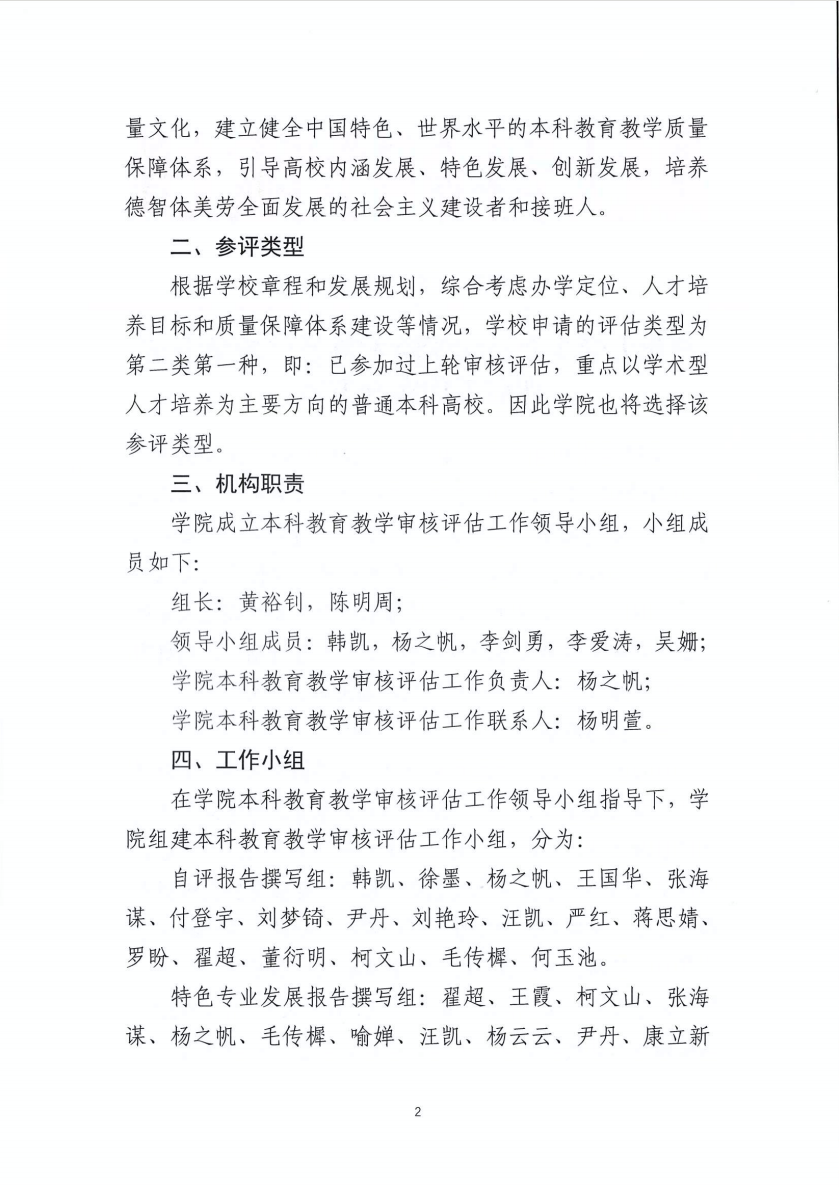
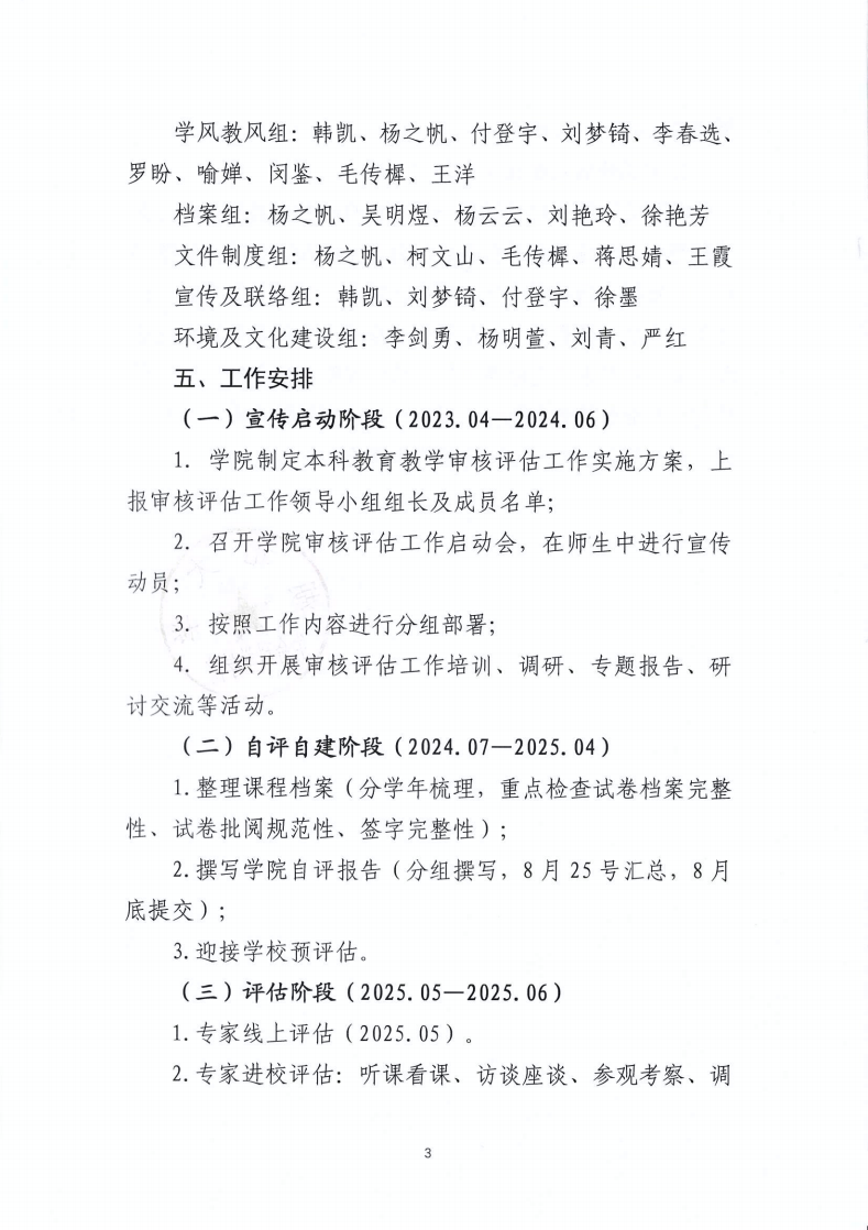
15、英国365上市集团本科教育教学审核评估工作实施方案

作者:  发布时间:2024-11-13  阅读次数:

 

上一条:16、学院召开全院教职工大会部署本科教育教学审核评估迎评工作 下一条:14、如何体现持续改进?

关闭

Copyright © 365英国上市(集团)有限公司官网-Official website 版权所有 备案号:鄂ICP备05003305

地址:湖北省武汉市武昌区友谊大道368号邮编:430062电话:88661237 / 88663882 / 88661746

扫一扫

学院微信二维码