近日,英国365上市集团、省部共建生物催化与酶工程国家重点实验室张江教授团队的最新研究成果“Efficient control of western flower thrips by plastid-mediated RNA interference”在权威综合性学术期刊《Proceedings of the National Academy of Sciences of the United States of America》(PNAS)发表。该研究首次报道了通过质体介导RNAi高效防控西花蓟马的新策略。英国365上市集团博士研究生吴梦婷为该论文第一作者,张江教授和Ralph Bock教授为该论文共同通讯作者,英国365集团为第一单位。
在作物生长过程中,由于害虫而导致的粮食减产和品质降低是不容忽视的问题,西花蓟马(Frankliniella occidentalis,蓟马科,缨翅目)是一种全球性的重大经济害虫。由于其体积小,食性杂且成虫会迁飞,它们很容易被携带而扩散传播,现已广泛分布于世界各地。再者,西花蓟马成虫的生育率高繁殖快,世代周期短,且传播多种植物病毒,对农业作物和景观植物造成了巨大的危害。RNAi介导的抗虫策略是一种依赖于序列特异性的害虫防治策略,可以有效阻碍害虫正常的生长发育,进而达到防控的目的。前期的工作证明由于质体中不存在RNAi机制,通过质体转基因技术在质体中表达的双链RNA(dsRNA)可以大量积累,可以有效防治咀嚼式口器害虫如马铃薯甲虫等。而质体介导RNAi技术能否用于防治其他非咀嚼式口器害虫还不清楚。
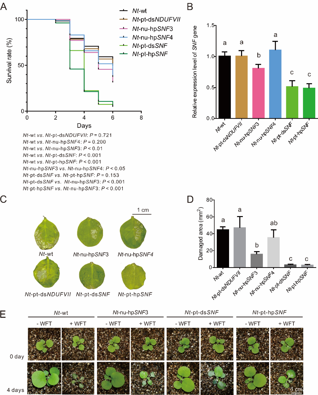
作者首先探索了利用质体工程技术来防治西花蓟马的可行性,证明了西花蓟马在取食宿主植物的过程中可以摄取到质体内容物。通过质体和细胞核分别表达针对西花蓟马4个关键基因(肌动蛋白β-actin、微管蛋白的Tubulin、液泡ATP合成酶B亚基V-ATPase-B和内体分选复合物重要亚基Snf7)的dsRNA。相比于细胞核转化植物,西花蓟马在取食质体转化植物时,可以摄取到更多的dsRNA。通过生物测定发现,质体转化植物导致了西花蓟马更高的致死率;西花蓟马取食质体转化叶片的取食量更低;抑制靶标基因表达的程度更低;质体转化烟草的生长状态更好。表明了质体介导RNAi策略相比传统细胞核转化策略能更好的防控西花蓟马(图1)。

图1. 质体转基因策略相比核转基因策略对西花蓟马有更好的防控效果
进一步,该研究还比较了质体表达不同构象dsRNA的差异,发现表达发卡RNA(hpRNA)的质体转基因植物中可能会发生非交互性重组和微同源介导的DNA删除,而表达dsRNA的质体基因组则更稳定。因此,该研究首次证明了质体介导RNAi在防控一些非咀嚼式口器害虫中的应用潜力,并发现了其抗虫效率与靶标害虫的取食方式有关(图2)。

图2. 西花蓟马取食质体转基因和核转基因植物的示意图
据悉,张江教授团队一直从事质体工程与植物保护前沿生物技术的基础理论和应用研究,近年来在Science、PNAS、Microbiome、Trends in Biotechnology、Plant Biotechnology Journal、Plant Cell & Environment、Journal of Experimental Botany和Pest Management Science等期刊发表论文30余篇。该课题获得了国家自然科学基金、湖北省自然科学基金创新群体、德国马普学会和留学基金委等项目的支持。
论文链接:https://www.pnas.org/doi/epdf/10.1073/pnas.2120081119